欢迎访问华安资产官网!
自助账户查询
首页
关于我们
公司简介
发展历程
组织架构
企业文化
新闻动态
公开信息披露
基本信息
重大事项
年度信息
绿色金融(ESG)
专项信息
投研实力
投资团队
投资理念
公开市场投资
另类投资
风险管理
产品与服务
产品范围
净值披露
客户服务
直销柜台
加入我们
招聘信息
联系我们
新闻动态
首页
/
新闻动态
推荐新闻
华安资产成功举办“凝心聚力,共赢未来”团建活动
2024-10-15
华安资产庆祝教师节举行内部讲师表彰活动
2024-09-18
第一届“华安资产杯”迎新羽毛球比赛成功举办
2024-02-04
华安资产2023年度新员工培训在京顺利举行
2023-12-29
天津市和平区区委副书记兼区长郑伟铭一行到访华安资产
2023-04-28
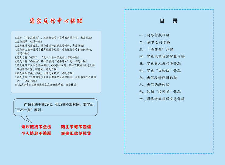
国家反诈中心《防范电信网络诈骗宣传手册》
发布日期:2021-08-19
阅读量:1902
上一篇
返回
下一篇